best365中国官方网站2020年大学生暑期社会实践活动结项评审会于2020年10月9日上午9时在best365中国官方网站新楼401会议室召开。本次结项评审会议由best365中国官方网站党委副书记殷娣娣老师、2019级本科班班主任崔欣玉老师、2020级本科班班主任梁冰洋老师以及团委书记陈春霞老师担任评委。此外,列席会议的还有团队指导老师、团队成员及旁听同学。

评委老师
此次实践活动结项评审会上,我院七支实践团队负责人按照顺序,在规定时间内依次进行实践项目成果展示并回答评委老师提问。首先答辩成员分别就活动开展思路,活动过程,项目成果等内容进行了详细的介绍。之后评委老师进行提问,就活动开展细节以及活动当中存在的问题与答辩成员进行进一步的交流。
答辩现场








最后,根据《关于做好2020年best365中国官方网站大学生暑期社会实践活动总结及评优工作的通知》文件要求,我院团委顺利完成了2020年best365中国官方网站暑期社会实践活动总结评审工作,并对此次暑期社会实践中涌现出的先进集体和优秀个人进行了评选推荐工作。经团队申报、结项答辩、评委打分、团委审核、学院公示等程序,最终评选结果如下:
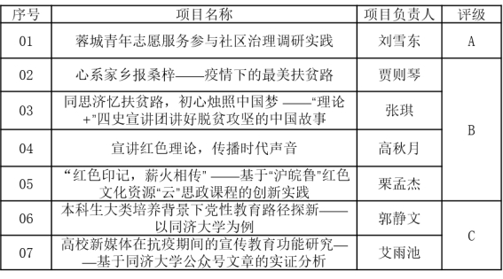
01、暑期社会实践项目结项(共7个)

02、优秀指导教师(共2个)

03、先进个人(共2个)

04、优秀项目(共2个)

社会实践不仅是提高同学们创新精神和实践能力的途径,更是提高同济学子综合素质的良好载体,让我们深刻地理解纸上得来终觉浅,绝知此事要躬行。恭祝我院2020年暑期社会实践活动圆满结束。